信路达 XL82C250 工业 CAN 总线的 “稳定中枢”,破解通信干扰难题!国产 CAN 控制器接口芯片优选方案

本站 | 2025-10-24

1. 引言

在汽车电子与工业控制领域,CAN 总线通信的稳定性直接决定系统安全 —— 电磁干扰导致信号失真、短路故障烧毁芯片、多节点通信卡顿…… 这些问题如同 “隐形故障源”,时刻威胁着设备运行。信路达 XL82C250 CAN 控制器接口芯片解决方案,以 “抗干扰、防故障、高兼容” 三大核心优势,让 CAN 总线通信 “零中断”!

本文将详细介绍 信路达 XL82C250 CAN收发器的主要特点、工作原理、功能特性、应用领域以及问题解决方案等,帮助方案设计者更好地理解其在现代通信系统中的作用。

 无标题4               

无标题

2. 信路达 XL82C250 CAN 的基本概述:

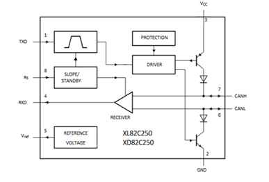
XL82C250 CAN是信路达 推出的高速CAN(控制器局域网)物理层收发器,完全兼容ISO 11898标准。该器件专为汽车电子和工业自动化设计,支持高达1Mbps的通信速率,通过差分信号传输(CAN_H/CAN_L)实现抗干扰通信,适用于发动机控制单元(ECU)、车身电子系统及工业现场总线等分布式网络环境。其核心功能包括信号电平转换、总线驱动及故障保护,内置斜率控制模块可优化信号边沿,降低电磁辐射(EMI),同时提供热关断和ESD防护,确保在严苛工况下的稳定性。

3 . XL82C250 CAN 的主要特点:

3.1 高速稳定:1Mbps 速率无延迟

支持最高 1Mbps 数据传输速率,满足汽车实时控制(如刹车信号传输)、工业设备快速响应需求,信号传输延迟低至 60ns,比低速 CAN 芯片(500kbps)响应速度提升 1 倍。

3.2 抗干扰与防护:多重保障通信安全

斜率控制

通过 Rs 引脚调节信号斜率,减少射频干扰,无需屏蔽线缆即可在强电磁环境中稳定通信;

电磁抗扰度

高抗电磁干扰能力,在工业电机、车载发电机等强干扰环境中保持信号稳定。

无电源节点不干扰设计

当节点未供电(Vcc<2V)时,CANH/CANL 引脚呈高阻态,不影响总线正常通信,彻底解决 “一节点故障,全网络瘫痪” 的问题。

3.3 低耗与灵活:适配多场景需求

三种工作模式

通过 Rs 引脚可切换高速模式、斜率控制模式和待机模式。高速模式下,屏蔽电缆推荐使用;斜率控制模式通过连接电阻限制上升和下降斜率;待机模式下,发送器关闭,接收器转为低电流模式,灵活适配不同应用。

灵活的封装与应用适配

提供 SOP8(XL82C250),SOP8 封装尺寸仅 4.90×3.90mm,适合小型化车载与工业设备,更能满足嵌入式设计对空间的严苛要求。

2

4. XL82C250 CAN 的工作原理:

该芯片通过内置的差分接收器和发射器,将CAN控制器的单端信号转换为差分信号进行传输。其核心功能包括:

电平转换:将控制器输出的单端信号转换为差分信号,适应总线需求。

抗干扰保护:通过斜率控制降低电磁干扰(EMI/RFI),内置过热、短路及瞬态保护功能。

节点管理:支持最多110个节点的连接与数据仲裁。

低功耗模式:支持待机模式以减少能耗。

5 . XL82C250 CAN 的应用领域:

XL82C250 CAN凭借其高可靠性、强抗干扰能力及灵活的配置选项,成为CAN总线通信的核心器件,尤其适用于对稳定性和安全性要求极高的领域。

5.1 CAN 总线场景的通信痛点与解决方案!

5.1.1汽车电子(卡车 / 巴士):电磁干扰下的 “信号迷雾”

核心痛点

车载环境电磁干扰强(如发动机、电机产生的射频干扰),导致 CAN 总线信号失真,引发仪表盘误报、控制系统延迟;线路短路(如线缆老化碰线)时,传统芯片易烧毁,增加维修成本。

信路达 XL82C250 应用案例

斜率控制技术

通过 Rs 引脚外接电阻调节信号上升 / 下降斜率,减少射频干扰(RFI),车载环境信号失真率大幅度降低,无需屏蔽线缆即可稳定通信,相比无此设计的竞品(需额外屏蔽布线,成本有所增加),显著降低了系统部署成本与复杂度。

短路保护设计

总线引脚(CANH/CANL)具备12V供电系统电池与地短路防护,即使发生短路,芯片也能限制电流避免烧毁,使维修更换成本降低;而多数竞品缺乏完善的短路与热保护,在故障场景下损坏率较高,维护成本远高于 XL82C250。

3

5.2 工业控制网络:多节点通信的 “拥堵困境”

核心痛点

工厂生产线 CAN 节点多(如传感器、执行器),传统芯片在高负载下易出现通信冲突,数据传输延迟达毫秒级;设备待机时功耗高,增加工业电源负担。

信路达 XL82C250 应用案例

兼容 ISO 11898 标准

无缝对接主流 CAN 控制器(如 XL2515),支持多节点并行通信,即使总线上接入数十个设备,也能保持 1Mbps 高速传输,延迟控制在微秒级。

低电流待机模式

待机时电流低至 210μA,相比传统芯片(500μA 以上),年耗电量大幅度减少,;相比同类竞品(多为 500μA 以上),年耗电量减少,特别适合工业低功耗场景。

4

5.3 车载网络极端环境:温度 “极限挑战”

核心痛点

夏季汽车引擎舱温度高达 85℃,冬季严寒地区低至 - 40℃,传统 CAN 芯片在极端温度下易出现性能衰减,甚至停止工作,影响行车安全。

信路达 XL82C250 应用案例

-40℃~85℃宽温工作

从极寒北方到高温沙漠,芯片始终稳定运行,极端温度下通信成功率保持在稳定状态,保障车载控制系统全天候可靠;而部分竞品仅支持 0℃~70℃,在严寒或高温环境下易出现性能衰减。

热保护机制

当芯片结温超过 150℃时,自动降低输出电流减少功耗,避免高温烧毁,延长使用寿命。

5

6.信路达XL82C250 CAN 的优势与市场竞争力:

6.1技术亮点:

高速通信能力

支持最高1M Baud传输速率,完全兼容ISO 11898标准,适用于汽车和工业领域的高速通信需求。

抗干扰与可靠性设计

内置差分收发电路,具备宽共模电压范围(-7V至+12V),有效抑制电磁干扰(EMI)和射频干扰(RFI)。

斜率控制功能(通过Rs引脚调节)可优化信号斜率,降低电磁辐射。

提供热保护、短路保护及瞬态电压防护,适应严苛的汽车环境。

低功耗与多节点支持

支持低电流待机模式,未供电时不影响总线通信。

可连接至少110个节点,满足复杂车载网络需求。

6.2成本:

其它国际竞品:作为国际知名品牌的产品,其价格相对较高,这在一定程度上增加了产品的成本。特别是在大规模应用场景中,芯片成本会对整个项目的预算产生较大影响。

信路达XL82C250:国产芯片在成本上具有明显优势。其价格相对较低,能够为用户节省大量的采购成本,提高产品的市场竞争力。对于一些对成本敏感的应用场景,如汽车电子控制系统/工业与医疗设备等领域,XL82C250是一个更具吸引力的选择。

6.3供货:

其它国际竞品:由于受到国际供应链、市场需求等多种因素的影响,可能会出现供货紧张的情况。特别是在全球芯片短缺的大背景下,其供货稳定性面临挑战,可能会影响产品的生产进度。

信路达XL82C250:国产芯片在供货方面具有更好的保障。国内的生产厂家能够更及时地响应市场需求,调整生产计划,确保芯片的稳定供应。这对于用户来说,可以有效避免因芯片缺货而导致的生产停滞问题,保证项目的顺利进行。

7 .总结:

 作为一款经典的高速CAN总线收发器,XL82C250 CAN凭借其卓越的技术性能和广泛的市场应用,在汽车电子和工业控制领域持续保持领先地位。该器件完全兼容ISO 11898标准,支持1M Baud的高速通信速率,并具备出色的抗干扰能力,能够满足严苛的汽车电子环境需求;XL82C250 CAN通过内置斜率控制功能有效降低射频干扰,同时提供热保护、短路保护等安全特性,显著提升了系统可靠性;其多节点支持能力(≤110个节点)使其成为复杂车载网络的理想选择,广泛应用于电池检测系统、车载网络通信等场景。作为信路达在CAN接口领域的标杆产品,该芯片持续为汽车电子和工业自动化提供稳定高效的通信解决方案。

8.本方案重要器件推荐

商品编码

型号

封装

类目

芯片厂家

XL82C250

XL82C250

SOP8

CAN 控制器接口芯片

信路达(XINLUDA


9.客户服务宗旨

信路达XINLUDA成立于2018年,是以集成电路设计,产品应用方案开发,销售为一体全产业链的高新技术企业,能给客户提供一站式服务。

研发总部位于集成电路集聚地厦门,公司已通过国家高新,专精特新企业及集成电路设计企业认证,销售服务中心设于深圳。

公司产品专注于模拟,逻辑,数模混合,以及通讯接口/CAN芯片,产品覆盖于工控,家电,新能源,汽车等多种应用领域。

信路达拥有自主知识产权,并有一支高效技术开发服务及营销管理团队。

信路达同时追求产品每一项性能测试技术和严苛极致应用环境探索。以国际行业最高标准严格完善品质保证体系服务每一个客户。



返回列表